kaiyun开云官方网站
学校首页
首 页
学院概况
学院简介
学院领导
机构设置
学院新闻
学院新闻
通知公告
新闻投稿
师资队伍
师资力量
人才招聘
教师培训
本科教学
专业介绍
一流课程
实践教学
名师风采
教学信息
专业评估(认证)
研究生工作
研究生概况
学科设置
学位与培养
研究生导师
工作信息
招生简章
科学研究
研究成果
科研平台
科研动态
科研团队
实验中心
中心简介
实验平台
工作动态
党群工作
组织机构
学习园地
党建动态
工会工作
学生工作
学工队伍
思政教育
团学组织
管理制度
日常管理
校园文化
科技创新
资助工作
学风建设
心理健康
相关下载
就业工作
就业指导
就业信息
首 页
>
学院新闻
>
通知公告
>
正文
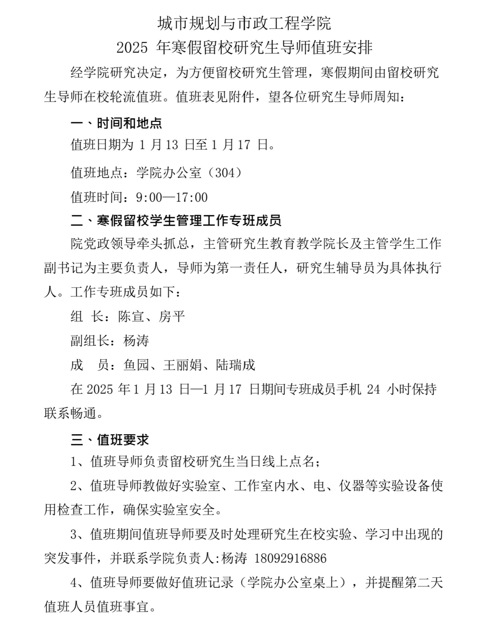
kaiyun开云官方网站 2025年寒假留校研究生导师值班安排
作者: 时间:2024-12-31 点击数:
上一篇:
kaiyun开云官方网站2025年硕士研究生复试录取工作实施细则
下一篇:
kaiyun开云官方网站关于购买西安市重点实验室实验材料的公示
Copyright © kaiyun·开云(中国大陆)官方网站 版权所有 地址:西安市临潼区陕鼓大道58号