我校黄翔教授蒸发冷却团队参编的4项机械行业标准正式发布实施并出版发行
作者:褚俊杰 时间:2023-09-18 点击数:
由kaiyun开云官方网站作为标准主要起草单位,城市学院黄翔教授作为标准主要起草人参编的《计算机和数据处理机房用复合式间接蒸发冷却冷水机组》、《计算机和数据处理机房用间接蒸发冷却空调机组》、《露点间接蒸发冷却空调机组》、《露点间接蒸发冷却高温冷水机组》等4项机械行业标准经工业和信息化部审查批准,于2023年4月1日发布实施,并于2023年9月份正式出版发行。

图1 中华人民共和国工业和信息化部公告
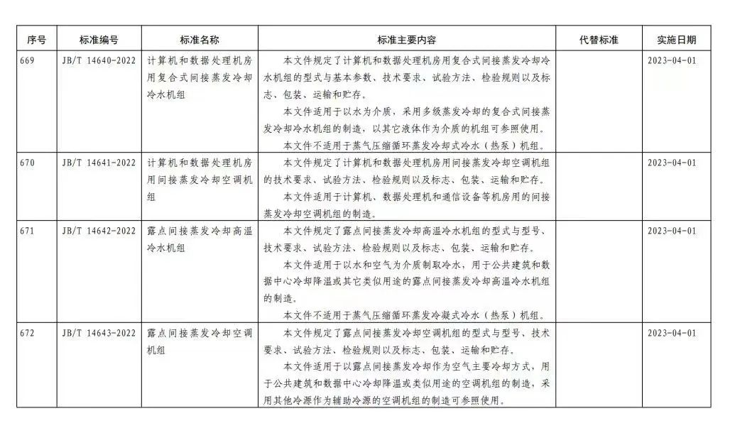
图2 相关标准主要内容及编号
《计算机和数据处理机房用复合式间接蒸发冷却冷水机组》(JB/T 14640-2022)规定了计算机和数据处理机房用复合式间接蒸发冷却冷水机组的型式与基本参数、技术要求、试验方法、检验规则以及标志、包装、运输和贮存。该标准适用于以水为介质,采用多级蒸发冷却的复合式间接蒸发冷却冷水机组的制造,以其它液体作为介质的机组可参照使用。

图3《计算机和数据处理机房用复合式间接蒸发冷却冷水机组》
《露点间接蒸发冷却空调机组》(JB/T 14643-2022)规定了露点间接蒸发冷却空调机组的型式与型号、技术要求、试验方法、检验规则以及标志、包装、运输和贮存。该标准适用于以露点间接蒸发冷却作为空气主要冷却方式,用于公共建筑和数据中心冷却降温或类似用途的空调机组的制造,采用其他冷源作为辅助冷源的空调机组的制造可参照使用。


图4《露点间接蒸发冷却空调机组》
《计算机和数据处理机房用间接蒸发冷却空调机组》(JB/T 14641-2022)规定了计算机和数据处理机房用间接蒸发冷却空调机组为技术要求、试验方法、检验规则以及标志、包装、运输和贮存。该标准适用于计算机、数据处理机和通信设备等机房用的间接蒸发冷却空调机组的制造。


图5《计算机和数据处理机房用间接蒸发冷却空调机组》
《露点间接蒸发冷却高温冷水机组》(JB/T 14642-2022)规定了露点间接蒸发冷却高温冷水机组的型式与型号、技术要求、试验方法、检验规则以及标志、包装、运输和贮存。该标准适用于以水和空气为介质制取冷水,用于公共建筑和数据中心冷却降温或其它类似用途的露点间接蒸发冷却高温冷水机组的制造。


图6《露点间接蒸发冷却高温冷水机组》
以上四项标准的顺利出版发行,均体现了国家加快对绿色数据中心先进适用技术产品的推广与应用,而相关标准正是数据中心冷却实现“双碳”目标的重要抓手,将进一步促进数据中心蒸发冷却空调的高质量和可持续发展。
(撰稿:褚俊杰 审稿:王劲伟、张洛红 强天伟)